更多 选择语言
返回主菜单

taptap点点体育官网场站智慧巡检解决方案

摘要

taptap点点体育taptap点点体育官网场站智慧巡检解决方案以 “数据驱动、协同联动、降本增效、安全可控” 为核心目标,构建覆盖taptap点点体育官网场站 “智能巡检-指挥调度-信息传递-taptap点点体育官网供给”全流程的智慧化管理体系,通过四大系统深度融合,实现场站运营从 “被动响应” 向 “主动预判”、从 “分散管理” 向 “一体化管控” 的转型,保障场站安全稳定运行,提升运营效率与综合收益。

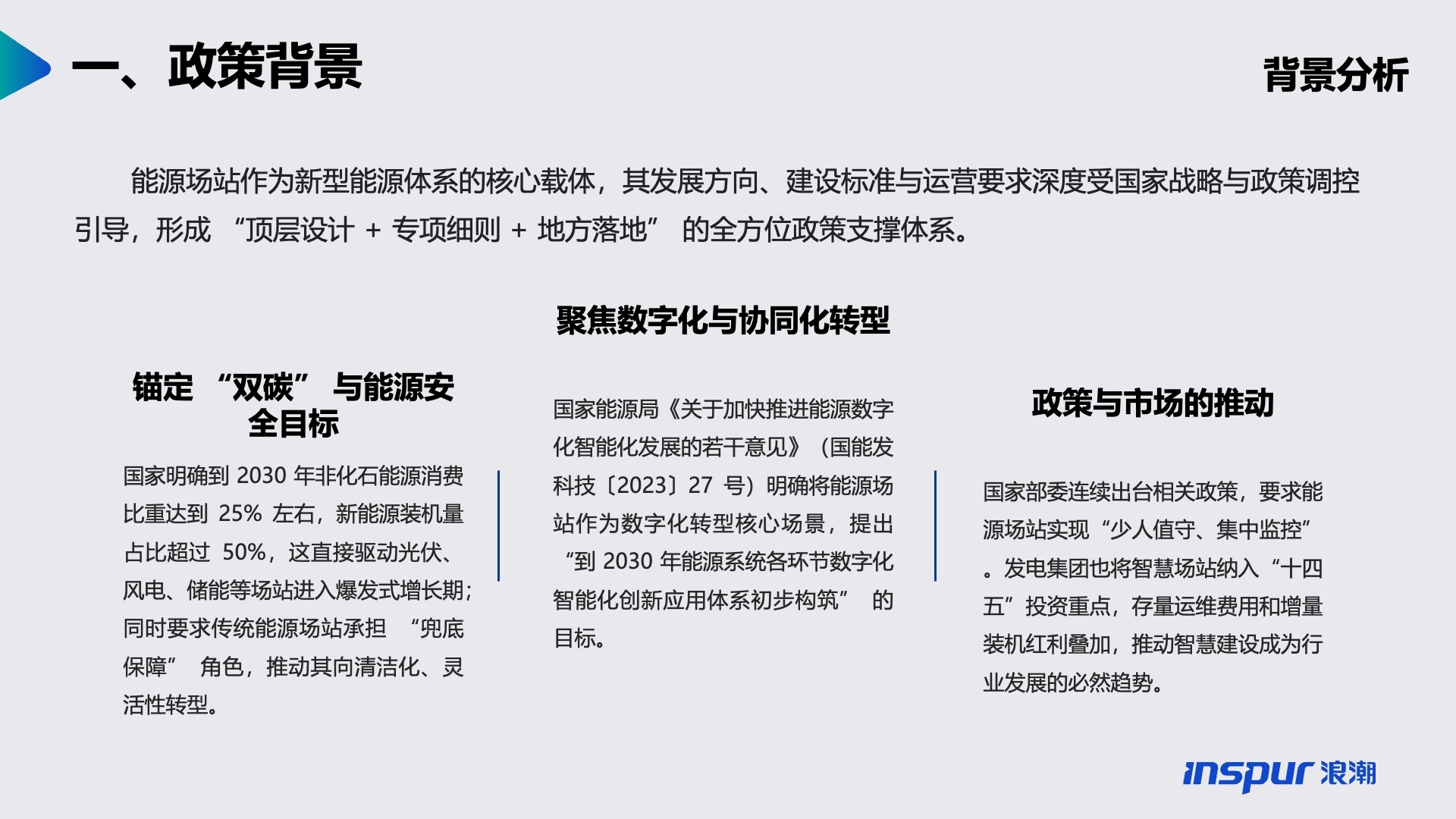
背景介绍

 

解决方案介绍

 

客户收益

我们能帮你什么?







×
联系我们
ERP、企业软件购买热线
400-018-7700
政务云产品销售热线
400-607-6657
企业云产品销售热线
400-699-1556 转 5
集团客户投诉热线
400-691-8711
智能终端产品客服热线
400-658-6111
云海产品客服热线
400-860-0011